Approximating double n-capture#
We want to approximate the sequence \(A(n,\gamma)X(n,\gamma)B\) as \(A(nn,\gamma)B\) by combining the two successive neutron captures into a single rate, assuming equilibrium of nucleus \(X\).
This type of approximation is commonly done in the “aprox” family of networks, for example, approximating the sequence: \({}^{52}\mathrm{Fe}(n,\gamma){}^{53}\mathrm{Fe}(n,\gamma){}^{54}\mathrm{Fe}\).
import pynucastro as pyna
rl = pyna.ReacLibLibrary()
Unapproximated version#
We’ll create a simple network of iron isotopes linked by neutron capture.
lib = rl.linking_nuclei(["fe52", "fe53", "fe54", "n"])
rc = pyna.PythonNetwork(libraries=[lib])
rc.write_network("ncapture.py")
import ncapture
fig = rc.plot(rotated=True, curved_edges=True)

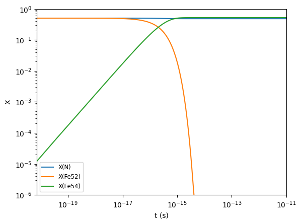
Now we’ll integrate it, starting with a mix of \({}^{52}\mathrm{Fe}\) and \(n\).
import numpy as np
from scipy.integrate import solve_ivp
import matplotlib.pyplot as plt
rho = 1.e9
T = 3.e9
X0 = np.zeros(ncapture.nnuc)
X0[ncapture.jn] = 0.5
X0[ncapture.jfe52] = 0.5
Y0 = X0 / ncapture.A
tmax = 1.e-5
sol = solve_ivp(ncapture.rhs, [0, tmax], Y0, method="BDF", jac=ncapture.jacobian,
dense_output=True, args=(rho, T), rtol=1.e-6, atol=1.e-8)
fig = plt.figure()
ax = fig.add_subplot(111)
for i in range(ncapture.nnuc):
ax.loglog(sol.t, sol.y[i,:] * ncapture.A[i], label=f"X({ncapture.names[i].capitalize()})")
ax.set_xlim(right=1.e-11)
ax.set_ylim(1.e-6, 1)
ax.legend(fontsize="small")
ax.set_xlabel("t (s)")
ax.set_ylabel("X")
Text(0, 0.5, 'X')

We see that the long term evolution is that all the iron winds up as \({}^{54}\mathrm{Fe}\).
Approximating the double n capture#
We can use the helper function create_double_neutron_capture()
to create a pair (forward and reverse) of ApproximateRates
that approximate out the intermedia nucleus:
rf, rr = pyna.rates.create_double_neutron_capture(rl, pyna.Nucleus("fe52"), pyna.Nucleus("fe54"))
rf
Fe52 + n + n ⟶ Fe54 + 𝛾
We can see what rates this carries internally:
rf.hidden_rates
[Fe52 + n ⟶ Fe53 + 𝛾, Fe53 + n ⟶ Fe54 + 𝛾, Fe54 ⟶ n + Fe53, Fe53 ⟶ n + Fe52]
Tip
Alternately, we could use the make_nn_g_approx()
method on the PythonNetwork
once we create it.
Now we’ll build a new network with just these approximate rates:
rc2 = pyna.PythonNetwork(rates=[rf, rr])
rc2.write_network("ncapture_approx.py")
import ncapture_approx
fig = rc2.plot(rotated=True, curved_edges=True)

rho = 1.e9
T = 3.e9
X0 = np.zeros(ncapture_approx.nnuc)
X0[ncapture_approx.jn] = 0.5
X0[ncapture_approx.jfe52] = 0.5
Y0 = X0 / ncapture_approx.A
tmax = 1.e-5
approx_sol = solve_ivp(ncapture_approx.rhs, [0, tmax], Y0, method="BDF", jac=ncapture_approx.jacobian,
dense_output=True, args=(rho, T), rtol=1.e-6, atol=1.e-8)
fig = plt.figure()
ax = fig.add_subplot(111)
for i in range(ncapture_approx.nnuc):
ax.loglog(approx_sol.t, approx_sol.y[i,:] * ncapture_approx.A[i],
label=f"X({ncapture_approx.names[i].capitalize()})")
ax.set_xlim(right=1.e-11)
ax.set_ylim(1.e-6, 1)
ax.legend(fontsize="small")
ax.set_xlabel("t (s)")
ax.set_ylabel("X")
Text(0, 0.5, 'X')

Comparison#
Finally, let’s plot the nuclei in common from both nets together
fig = plt.figure()
ax = fig.add_subplot(111)
for i in range(ncapture_approx.nnuc):
ax.loglog(approx_sol.t, approx_sol.y[i,:] * ncapture_approx.A[i],
linestyle=":", color=f"C{i}")
idx = ncapture.names.index(ncapture_approx.names[i])
ax.loglog(sol.t, sol.y[idx,:] * ncapture.A[idx],
label=f"X({ncapture.names[idx].capitalize()})",
linestyle="-", color=f"C{i}")
ax.legend()
ax.set_xlim(right=1.e-11)
ax.set_ylim(1.e-6, 1)
(1e-06, 1)

Here the dotted line is the approximate version. We see that the \({}^{52}\mathrm{Fe}\) is consumed at the same rate. The approximate net produces \({}^{54}\mathrm{Fe}\) faster simply because there is no intermediate \({}^{53}\mathrm{Fe}\) in the network.